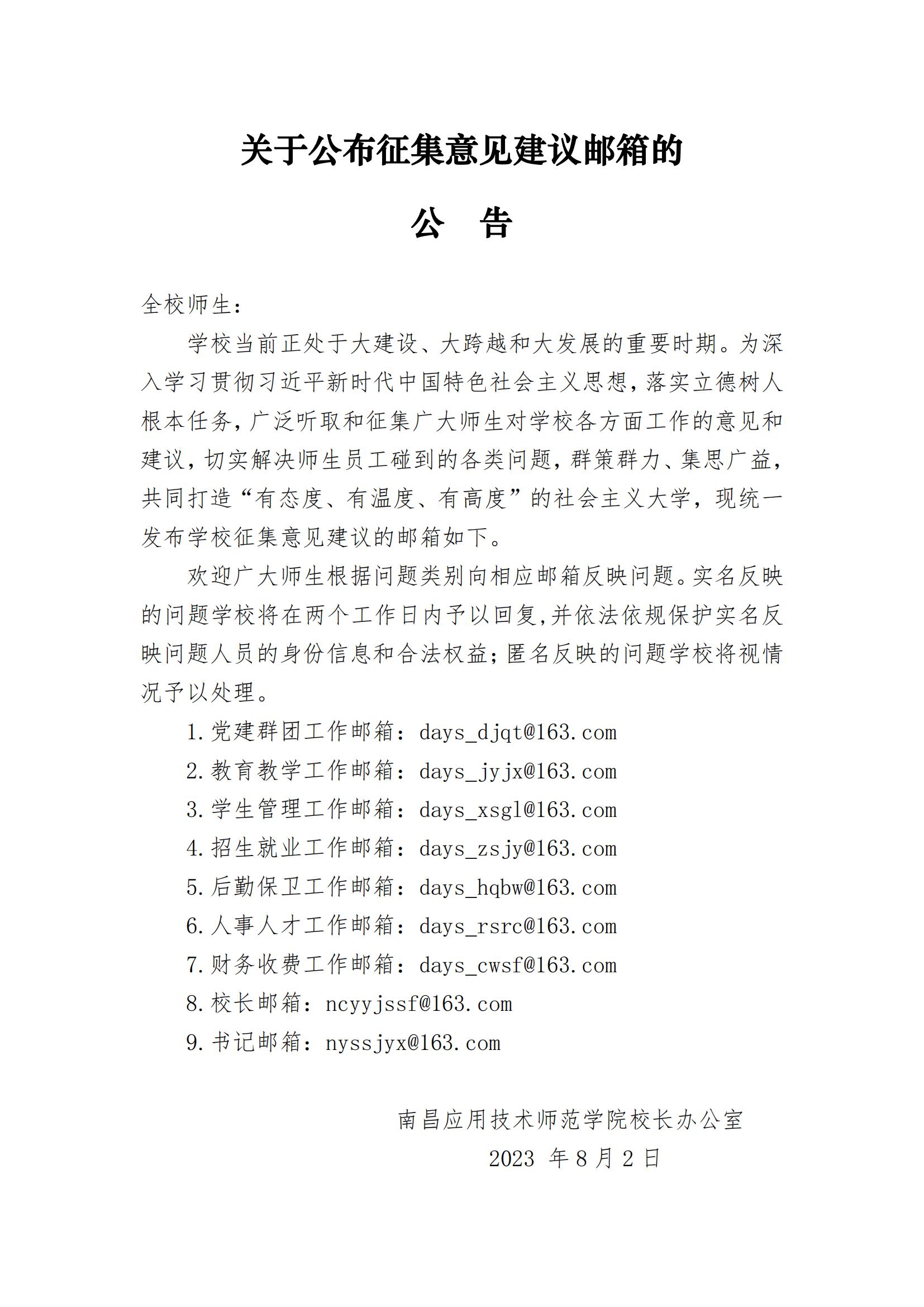
首页栏目 学院新闻 学院公告 学生工作 您现在的位置是:首页 > 首页栏目 > 学院公告 关于公布征集意见建议邮箱的公告 管理员2023-08-304989 上一篇 SUNBET申搏关于报送学术委员会委员的公示 下一篇 关于SUNBET申搏拟推荐参与第二期“青马工程”大学生骨干培训班名单公示